Categorii: Tot - consumo - industrial - comparación - productos

realizată de kalasnikov vassily 4 ani în urmă

326

Fundamentos de MarketingProductos, servicios y marcas Creación de valor para el cliente

Fundamentos de MarketingProductos, servicios y marcas Creación de valor para el cliente

Topic flotante

Fundamentos de Marketing Productos, servicios y marcas Creación de valor para el cliente

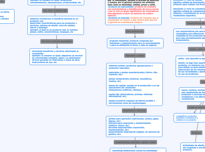
calidad de producto: las características de un producto o servicio que dependen de su habilidad de satisfacer las necesidades expresadas o implicitas de los consumidores. administración de la calidad total (TQM): todo el personal de la empresa participa en la mejora constante de la calidad de los productos, servicios y proceso de negocio.

dimensión 1: nivel de calidad significa calidad de desempeño, capacidad del producto para realizar sus funciones dimensión 2: nivel de consistencia significa calidad de cumplimiento, ausencia de defectos y consistencia en la entrega de un nivel de rendimiento especifico.
Las características son una herramienta competitiva para diferenciar el producto de la compañía de los productos de los competidores para esto periodicamente debemos encuestar a los compradores.

estilo: solo describe la apariencia del producto. diseño: es algo mas superficial, va a la esencia del producto. se relaciona con su utilidad y apariencia. para definir un buen diseño se comienza con la observación de los clientes, comprensión profunda de sus necesidades y dando forma a su experiencia de uso de productos.

marca: nombre, termino, señal, simbolo o diseño, o una combinación de ellos, que identifica los productos o servicios de un vendedor o grupo de vendedores y los diferencia de aquellos de la competencia.

identifica el producto o marca describe varias cosas sobre el producto (quien lo hizo, donde se hizo, cuando se hizo, su contenido, con que fin de usa y como utilizarlo de forma segura) ayuda a promocionar la marca, apoyar su posicionamiento y conectarse con los clientes las etiquetas y logotipos ayudan al posicionamiento de la marca y agregan personalidad.

Actividades de diseño y producción del recipiente o envoltura de un producto.

protegen legalmente a las características únicas del producto a segementar mercados (una marca para cada segmento) es la base sobre la que puede construirse toda la historia acerca de las cualidades especiales del producto.

a identificar productos identifica consistencia y calidad en el producto

Productos de consumo: producto comprado por el consumidor final para su consumo personal

-producto de conveniencia: producto de consumo que por lo general es adquirido por los consumidores con frecuencia, de inmediato y con esfuerzos mínimos de comparación. -producto de comparación: producto de consumo que el consumidor, durante el proceso de selección y compra, por lo general compara con atributos tales como su idoneidad, calidad, precio y estilo. -producto de especialidad: producto de consumo con características o identificación de marca únicas y por el cual un grupo significativo de compradores esta dispuesto a hacer un esfuerzo de compra especial. -producto no buscado: producto de consumo que el consumidor no conoce, o que conoce pero que por lo general no consideraría comprar.
producto industrial: producto comprado por individuos y organizaciones para su procesamiento o para su utilización al llevar a cabo un negocio.

materias primas (productos agropecuarios y productos naturales) materiales y piezas manufacturados (hierro, hilo, cemento, etc) piezas componentes (motores, neumáticos, moldes, etc) bienes de capital: ayudan en la producción o en las operaciones del comprador instalaciones (edificios, oficinas) equipo fijo (generadores, prensas, sistemas informáticos, etc) equipo accesorio (equipos de fabrica portátil y herramientas como los montacargas)

surtido para operación (lubricantes, carbon, papel, lápices, etc) artículos para reparación y mantenimiento (pintura, clavos, etc) servicios empresariales (reparación, mantenimiento, etc) asesoramiento empresarial (legales, de asesoría de gestion, etc)

marketing institucional consta de actividades emprendidas para crear, mantener o cambiar las actitudes y el comportamiento de los consumidores meta hacia una organización. marketing de imagen corporativa sirve para comercializarse a si mismas y pulir sus imágenes marketing de personalidades consiste en llevar a cabo actividades para crear, mantener o cambiar las actitudes o comportamiento hacia determinadas personas. algunas empresas usan a conocidas personalidades para ayudar a vender sus productos o causas, se guían de la reputación de estas personas. marketing de lugares implica actividades para crear, mantener o cambiar las actitudes o comportamientos hacia lugares particulares. las ciudades compiten en atraer turistas, por ejemplo: I love new york. marketing de las ideas sociales (marketing social), uso de conceptos y herramientas de marketing comercial dentro de programas diseñados para influir en el comportamiento de los individuos a fin de mejorar su bienestar y el de la sociedad.

cada nivel agrega más valor para el cliente

¿que esta adquiriendo en realidad el comprador? debemos definir primero los beneficios o servicios esenciales que resuelven un problema y que los consumidores buscan ejemplo: al compara un Ipad, compramos entretenimiento, autoexpresion, productividad, etc.
debemos transformar el beneficio esencial en un producto real desarrollar características para los productos y servicios, ademas de diseño, nivel de calidad, marca y empaque ejemplo: el ipad es un producto real, su nombre, piezas, estilo, características, empaque, etc

ofreciendo beneficios y servicios adicionales al consumidor ejemplo: al comprar un Ipad, adquieres un servicio de conectividad completa. apple y su distribuidor ofrecen garantia en refacciones y mano de obra, instrucciones de uso, etc.

cualquier cosa que puede ser ofrecido a un merado para su atención, adquisición, uso o consumo, y que podría satisfacer un deseo o una necesidad.

actividad, beneficio o satisfacción que se ofrece a la venta y que es esencialmente intangible y no da como resultado la propiedad de algo.
Los productos son un elemento clave en la oferta de mercado general. oferta: bien tangible puro + servicios puros crear y gestionar las experiencias de los clientes con sus marcas o empresa